摘 要:高校机构改革作为新一轮机构改革的重要领域,是加快推进学校治理体系和治理能力现代化的基本着力点。为揭示高校机构改革的内部机制,基于40个高校机构改革实施举措的典型案例,采用扎根理论方法,归纳并提炼了高校机构改革的实践逻辑。研究发现高校机构改革源于运转效率低下、机构过度膨胀等现实问题,需要通过管理机构与岗位人员同步精简的系统化组织实施,加强部门机构重组整合、归口管理与数智化转型流程再造,实现组织机构和编制数量压减,开展系统化、整体性治理,注重采用规避风险、稳中求进、转岗分流和院系治理能力提升等作为保障机制。为此需要进一步构建高校机构改革的整体行动框架,探寻机构精简及优化设置的科学决策依据,借助于柔性的组织文化与人文关怀,实施相对灵活且富有弹性的组织改革模式。
关键词:高校机构改革;高校治理;系统观念;科层化;数智化转型
一、问题的提出
机构是维系高校组织运转的基本构件,是高校内部治理体系的重要支撑。为构建系统完备、科学规范和运行高效的职能体系,必须根据时代变迁和社会发展形势进行机构改革,应对组织机构发展过程中产生的各种沉疴顽疾。党的二十届二中全会审议通过的《党和国家机构改革方案》,是我国改革开放以来启动的第九轮机构改革,相比以往的改革举措力度更大、涉及面更广。高校作为国家事业单位的组成部分,同样需要优化机构设置和职能配备,提高治理效能。高校机构改革是高等教育综合改革的重要领域,应当以教育治理现代化为出发点,围绕系统完备、分工明确、运转高效的职能体系建设要求,积极开展实践探索。近些年来,伴随着高等教育的规模扩张,高校行政管理机构及管理人员也呈现快速增长的趋势,多数高校的行政机构数量保持在40~50个左右,涉及党群机构、行政组织机构及直属单位,内设机构迅速膨胀,层次繁多,出现党政领导多、管理机构多、管理人员多的现象,被形容为“校级干部一走廊,处级干部一礼堂,科级干部一操场”。高校组织机构设置普遍存在结构臃肿,职责交叉及行政官僚化倾向,进而超出学校运行的现实需求,导致人浮于事和效率低下等问题。为深度解释高校机构改革的深层次诱因,探索组织机构优化调整的实施路径,本研究采用基于扎根理论的典型案例分析法,对近期40所高校开展组织机构改革的案例进行分析,提炼出整体性的解释模型,提供可观照、可操作的具体举措。
高校先天具有组织机构扩张的属性。英国学者科班(Cobban)对博洛尼亚大学延续至今的现象进行探究,提出如果要推动学术活动的持续性,就需要有相应的组织支持作为支撑,并通过制度架构获得长久的发展。高校组织机构的扩充同时源于功能的巨大变化,二战以后的大学不仅承担研究咨询服务职责,也要为市场提供研究成果及发明专利,此外还要适应社会公众对于接受高等教育的大量需求。大学不再是发现和传播高深知识的“自治中心”和“安宁的土地”,进一步发展成为“多元化巨型大学”。大学的组织规模不断扩大,纵向组织管理层级增多,横向部门条块分割,辅助支撑系统和附属机构纷纷成立,高校组织机构膨胀成为趋势。高校组织机构承担着实现学校组织目标的基本职责,围绕管理工作开展分工合作,形成与权力结构、组织运行等因素相关的结构体系。在内部机构的设置中,可以分为学院机构和管理机构,由学院及科研机构形成学术机构,高校中的各级行政管理机构则构成管理机构。为明确高校组织机构类别,可以从组织所承担的职能加以区分,包括学校行政管理的校部机关,教学科研为主要任务的二级学院,以及开展服务保障的教辅后勤部门。当前学校组织机构改革的主要问题就是校部机关设置职能交叉、规模膨胀、运行低效和行政官僚化倾向等,不利于大学治理体系和治理能力现代化建设。因此本研究的关注重点也在管理机关的组织优化调整上,这也是当前高校机构改革的重点领域。
高校机构改革也可以称之为行政组织再造,根据高校的目标及相关要求对组织要素进行排列组合,有效提升组织机构服务于学校阶段性目标的能力。缘于大学改革去行政化阻力重重,科层管理化体系深入影响组织架构,实然功能及应然功能出现偏差,行政权力和学术权力的关系出现错位,行政机构人员膨胀及效率低下等诱因,高校组织架构调整成为必然之举。当前高校的组织改革集中于部门之间的协同上,受到行政主体逻辑的影响,容易偏离改革方向并遭遇治理困境,如围绕组织机构独立性开展的一系列改革进一步增加了部门之间的专业壁垒,“山头主义”引发了离散格局状态,机构重叠和重复建设现象严重,难以职能整合,出现有组织的“不负责任”现象。内部管理机构的领导职数没有减少,责权利不匹配,出现“将多兵少”、人浮于事等问题。在高校组织系统中普遍存在的“行政泛化”现象,学术权力边界时常被行政权力所僭越,主体本末倒置,机构人员膨胀,官本位意识横行,组织机构不断扩张。因此为推动高校机构改革,提升治理效能,必须转变高校行政管理职能,精简组织机构,简化工作流程,强化组织单元的服务保障功能。合并重组职能部门,将非必要组织机构加以撤销,聚焦于高校重大战略事项,服务于教学科研工作的有效运行;推动管理重心下移,促进组织机构扁平化发展,消减官僚科层作风及过度行政化倾向。
二、研究设计
(一)研究方法
本研究采用扎根理论分析方法,对开展高校机构改革的案例进行逐层编码,自下而上地归纳并抽取概念,借此建立整体性的分析框架。扎根理论包括程序化扎根理论、建构主义扎根理论和经典扎根理论,其中程序化扎根理论由施特劳斯(Strauss)创立,注重概念分析指向和程序的严谨性。结合本研究中较为碎片化的大学组织改革案例,有助于从整体层面形成规律性认识,从文本信息中挖掘内在机理,突破单维度案例的局限性,使结论更加具有解释性。高校组织改革内部的相关要素及其相互作用关系,有待建立清晰的逻辑结构图谱,皆需要利用程序化扎根理论进行整体建构。
(二)数据来源
扎根理论研究的分析资料应来源于调研访谈,或者政策文本、新闻报道等,为尽可能确保案例分析的准确性及典型性,本研究对开展机构改革的高校进行了全面检索。案例以高校“机构改革”“机构撤并”“架构调整”等为关键概念,在教育部官方网站、高校官网正式通报、省市级层面教育主管部门通知,以及新华网、人民网、澎湃新闻等教育相关媒体等进行检索对比,确保案例的真实可靠,获取大量一手资料。经过课题组整理和三次人工筛选,共获取40个典型案例,汇总形成20万字的文本资料,案例内容涉及高校机构改革的背景信息、主要做法、改革成效等方面,包括“双一流”建设高校、普通本科和高职高专院校,案例检索截止时间为2025年8月。编辑案例序号,综合考察案例的分布区域及差异性,确保扎根理论分析的理论饱和度。(见表1)

三、范畴提炼与模型建构
(一)开放编码阶段——初步概念化
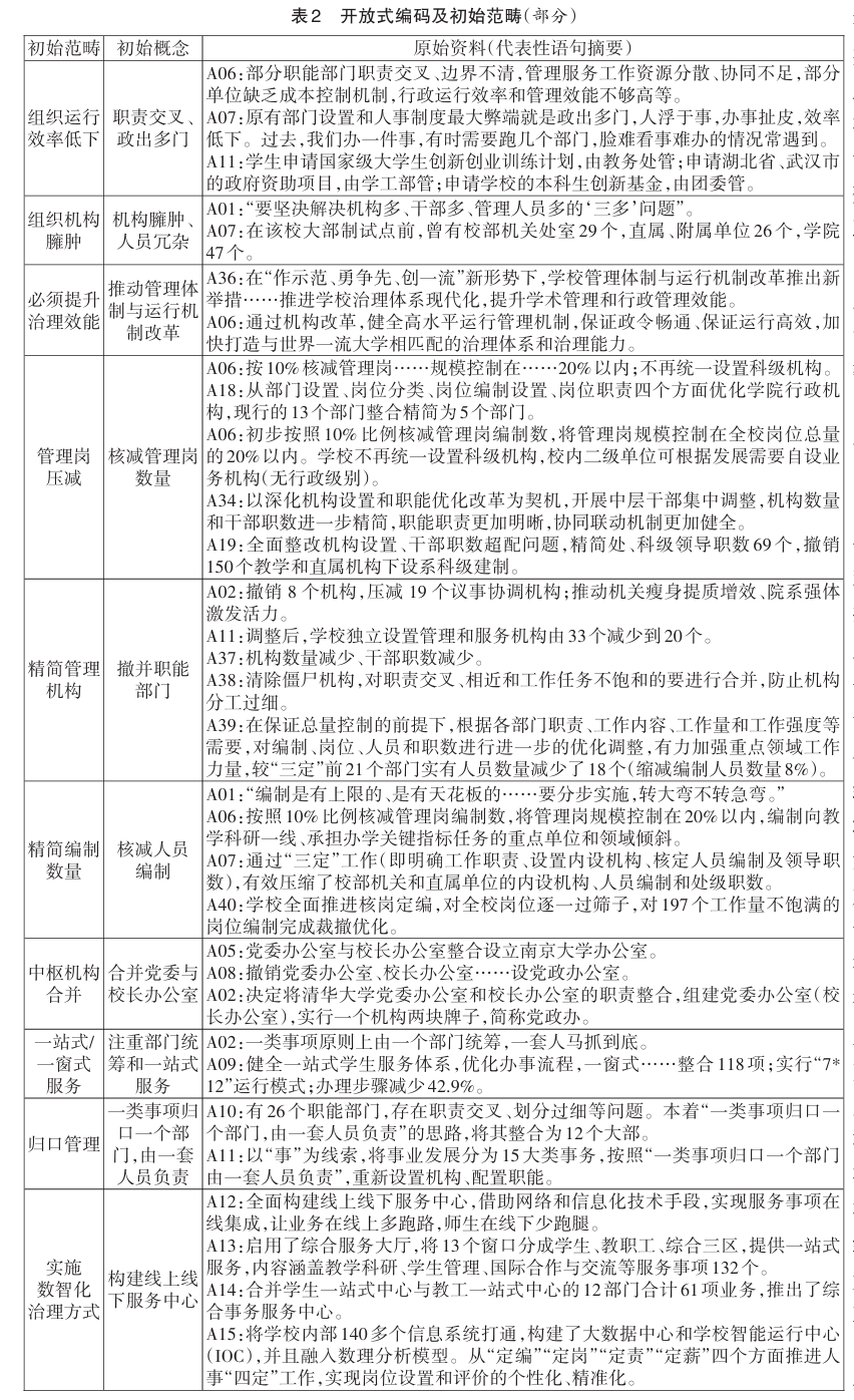
本研究结合了逐行编码、单个事件编码和比较分析技术,将数据分解为不同的属性类别,描绘研究对象的行为模式,揭示隐含的默认假设,以及识别数据集中的不一致之处。在开放编码的程序指南指导下,首先从每个案例中提取有意义的单元,然后对这些初步单元进行一系列处理,包括筛选、交叉比较和凝练。(见表2)

(二)轴心编码阶段——关联式登录
轴心编码及关联式登录的主要目的是建立概念范畴之间的联系,用于说明文本数据中嵌入的相互关系。采用施特劳斯等提出的编码典范模型作为核心分析框架。在概念合并和分类的基础上形成更广泛的类别,将开放编码衍生出的17个初始类别浓缩为5个主要类别,包括组织改革的驱动因素、组织结构调整、组织流程再造、组织改革成果和保障措施。(见表3)

(三)选择性编码与模型建构
选择性编码是在进一步细化和整合轴向编码的基础上,从主范畴中识别核心类别,分析核心类别、主要类别和初始类别之间的联系,并通过构建故事情节描述行为现象和情境条件,用以构建新的理论框架。在对各主范畴反复推敲比较后,可以发现“组织机构改革动因”“组织结构调整”“组织流程再造”厘清了“为何改革”“如何改革”“改革什么”的问题,“组织改革效果”和“保障措施”则回答了“改革成效”“改革保障”的问题。本研究的核心范畴确定为大学机构改革的实现机制,由以上5个主范畴构成,解释模型如图1所示。

(四)理论饱和度检验
重复性和可验证性是评估理论模型是否具有较强解释力的关键标准。理论饱和是指所有类别在属性和维度方面都得到了充分延展,没有新的变量随着额外数据的加入而出现,即使出现了新的变量,它们也不会影响现有的概念。为了验证理论饱和度,本研究对三分之一的保留文本材料进行了编码和分类。所得结果与原始发现基本一致,可以得出解释模型已经达到理论饱和的结论。
四、高校机构改革的机理分析
通过上述三级编码及理论饱和度检验,本研究建构了高校机构改革运行逻辑的解释模型,明晰了组织机构改革的主要步骤和相关流程,接下来对其具体内涵及作用进行阐述。
(一)机构改革动因:问题驱动与治理效能提升的现实需求
高校机构改革具有深刻的内外部环境诱因,当前科技革命与国际竞争日趋激烈,新质生产力发展对于科技创新的需求更加旺盛,高校所面临的不确定因素不断增多,要求学校的组织机构也随时做出调整,对管理体制及运行模式中的结构性弊端加以改革。第一,高校组织机构臃肿,行政及教辅机构体量大,但响应速度和服务效率不高。为应对组织任务的增多和职能的扩展,高校一般通过增加人员招聘、设立机构等方式应对,这种路径依赖式的组织机构扩张进一步增加了管理成本,形成增设机构、权责不清、人员冗余的恶性循环。第二,高校的组织运行效率低下,呈现出治理过程的碎片化。学校的行政管理部门普遍存在分工不清,职能交叉重复、人浮于事等问题。众多事务需要层层汇报、层层审批,部门之间相互扯皮,严重削弱了高校的整体执行力。同时各部门之间的职责不清、协调不足等现象也诱发了相互推诿等弊端,行政领导掌控资源分配、晋升考核等权力,忽视师生的现实诉求,官僚主义作风问题层出不穷。第三,通过高校机构改革,能够推动组织体制机制的优化革新,构建高效运转的秩序体系,改变行政权力过大、行政事务过多的情况,使行政机构更多地服务于学术本位,减少行政干扰,引导教师将精力投入教学科研工作中。
(二)组织结构调整:管理机构精简与岗位压减同步开展
高校组织机构调整是一项系统工程,应当以师生利益为核心,围绕治理能力提升和专业化发展要求开展去行政化组织重构。第一,从各个高校的组织机构调整措施来看,此次改革不再局限于编制数量的简单缩减,而是真正迈向行政组织架构的优化设置。在数量表征上,多数高校按照特定比例核减管理岗、控制编制规模,利用硬性指标控制行政机构的过度膨胀,改变行政领导“能上不能下”“因人设岗”等弊病,破解编制资源紧缺、关键领域供给不足的问题。第二,在组织架构方面,不再统一设置科级机构,党政机构、教学科研机构和服务支撑机构等二级单位可以根据需要,设置无行政级别的业务机构,实现从行政导向向专业导向的治理内核转变。二级单位可以根据学校的规划发展目标以及核心职能,自主设定绩效分配方案,促进业务融合,充分调动职员的积极性。第三,本科生院同时具备管理和办学两大功能,是适应一流本科教育、推动“双一流”建设的重要举措。各高校通常在合并教务处、学生处、本科招生办等部门的基础上成立本科生院,借此应对本科教育工作系统性不强、缺乏有机协调等问题。教务处被称为高校中的“第一大处”,要承担本科招生、人才培养方案、教学运行、考试组织、教师培训等多项工作,业务繁忙,过于庞杂的职权范围同时造成办事效率低下、分工不明确等传统管理模式弊病。由此出现教学资源分配不均,热门课程一位难求,冷门课程却无人问津;管理体制僵化,各个学院的课程设置难以协调,教学内容方法创新性不足;忽视开设通识教育课程以及学生综合素养提升。本科生院作为新型本科教育管理模式,其核心在于资源整合和优化管理,能够贯通本科招生、人才培养和就业指导等多个环节,突破学院学科之间的壁垒,为学生提供更加丰富多元的课程选择,推动教师教学方法及教学内容的更新,提升本科教育质量。第四,高校大部制改革是为了应对管理事务的日趋复杂,以及传统管理模式中的碎片化、多层次等问题而出现的。通过对行政教学、科研服务等职能进行系统化梳理,优化结构层级,推动管理功能的集中化和整体统筹。在大部制改革的推进路径上,高校应开展部门机构的科学整合,建立跨部门协同平台,明确大部门的功能定位、内部机构和权责分配,避免组织合并的盲目化和简单化。第五,超越简单的编制数量控制,真正关注组织职能的重构,基于因事设岗、动态调整的现实逻辑,聚焦于组织机构的优化,引导资源向一线需求倾斜,注入能够真正创造价值的专业组织机构。在管理层级上,进一步将“校-院-科”的组织构成改为“校-院”两个级别,科学处理学院与职能部门之间的关系。减少行政权力对于学术资源分配的过多干预,更加尊重学术、学科的发展规律。第六,近些年,多所高校通过整合党委办公室和校长办公室职能,成立党政办公室作为学校的综合办事机构,发挥校领导参谋助手、部门之间的综合协调以及重大决策督查督办的作用。例如清华大学、上海交通大学、南京大学、西安交通大学等均成立党政办公室,有助于进一步搭建党群机构与行政机构之间的沟通桥梁,降低协调成本,提升工作效能,使内部管理体系更加科学规范。
(三)组织流程再造:加强部门职能整合及数智化治理转型
高校推动组织流程再造,应遵循精简、统一和高效的原则,精简组织机构及人员数量,转变职能并进行重新定位,确保职能的有序分工,不出现矛盾与交叉,理顺部门内部关系和部门之间的关系,减少政出多门、“九龙治水”等碎片化治理问题,促使组织运行更加顺畅有效。智能技术在应对高校治理困境、突破科层官僚化壁垒中具有明显优势,能够推动治理过程的网络化和智能化,对复杂教育问题进行精准识别、科学预测,助力学校治理方式转型,加快并优化部门职能,更好地推动管理重心下移。第一,组织机构改革并非简单的部门合并,而是要对学校各个部门所承担的职能进行分解,理清不同的职能类别,并进行机构重组和职能整合。对于那些职能相近或者业务相同的部门,可以建立宽范围、大职能的综合性部门,理顺职责关系,提升部门运行效率,借此应对职责交叉不清等问题。第二,高校机构改革应注重合理分权、归口管理,对基层和学术系统充分赋能,促进权力结构的优化配置。在纵向层面,从学校行政机关向学部、院系分权,减少行政权力对学术权力的过多干预,实现从管理型单位向服务型单位的转变;在横向层面,推动基层学术单位向研究主体的充分授权,减少繁文缛节,促进教授治学及学术本位取向。与此同时,对行政权力和学术权力分别加以约束,保持决策权与监督权的相互分离,确保决策过程科学、监管监督有力。第三,传统的大学物理空间格局趋向于条块分割的组织分工,不可避免地会出现事务处理庞杂和管理能力不足、问题应对不及时和服务不到位等问题。数智技术应用成为促进组织机构转型的重要推动因素,为组织单元的系统整合与敏捷响应创造条件。高校机构改革需要更加注重“综合部门提供综合服务”,创建汇总教务、财务等多数据类别的数智化平台。为师生提供跨部门、跨系统的智能服务供给,实现“数据多跑路、师生少跑腿”的治理格局。
(四)组织改革效果:削减机构及编制数量,实现系统治理
结合众多高校开展机构改革的成效来看,机构设置更加精简合理,减少职能交叉和资源分散等问题,组织效能得以提升。第一,高校机构改革的直接成效表现为机构数量及编制数量的明显下降,包括独立设置的管理和服务机构,校级议事协调机构,非实体科研机构等,通过撤销、合并、大部制改革、压减重组等方式,引导组织机构向大部门、大职能和大服务转变。西北工业大学、山东大学、华南农业大学等在裁撤机构、精简人员的前提下,对职能部门进行深层次的优化整合,减少横向组织分工过细和纵向层级壁垒所造成的机构膨胀,进一步明确治理主体结构,以便协调运转、降本增效、提升决策与服务效率。第二,通过整合组织职能及部门单元,高校治理的系统性进一步增强,构建成为协同高效、集约优化的执行系统,形成权责明确、集中管理、统一决策、利益整合和服务导向的运行模式,是坚持系统治理理念的集中体现。系统治理方式能够推动高校人才培养方式、运行机制及保障体系的有机整合,打破部门之间、院系之间的多重壁垒,促使人力资源和知识体系的有效统筹。为健全组织系统协同机制,发挥部门联席会议、学院及学部联席会议的统筹优势,确保重要工作事项能够共商共建。实施专项工作责任制,实现工作职责到岗到人,随时应对内外部环境变化及组织目标调整,更加注重对师生服务事项的统筹协调,借助于线上办事大厅和线下便利服务中心等平台,提升治理活动的精准高效。
(五)组织改革保障:坚持稳中求进,做好转岗分流和院系能力提升方案
高校机构改革涉及内部的权力配置与职能安排,不仅仅是简单的裁并和精简,需要在顶层设计、制度安排和人员安置等方面形成系统的保障机制。第一,高校机构改革要坚持稳中求进的原则,破立并举、先立后破,将立和破更好地结合起来。在机构撤并之前,不能简单地以精简作为主要目标,应当首先建立替代性工作机制,保障学校治理的连续性和有效性,避免产生管理真空、权责断档等情况出现。在破立并举的改革思维引导下,可以通过边撤并、边整合的方式进行,如行政审批、财务报销与数字化管理的同步整合,消减传统的繁琐程序,创建新型的校园服务模式。第二,管理岗位的压减必然涉及人员分流,应做好相关转岗和分流工作,做到人随事走,处理好人员安置问题,避免造成治理风险及士气低落。对于具备一定专业水平、工作经验丰富的人员,可以将其分流到新兴科学研究机构、数字化建设平台以及人才培养等岗位中,发挥他们资源对接、组织协调等方面的优势,更加注重与高校发展战略的契合度。对于专业门槛不高、业务水平较为欠缺的人员,则需要进一步畅通职业发展通道,加强专业能力培训,采用弹性聘用、竞聘上岗及双向晋升通道等聘用考核机制,为人员分流提供必要的缓冲措施,减少机构改革的阻力及不确定性。第三,高校机构改革往往通过简政放权的形式进行,将原本属于学校组织机关管辖的事务下放到学院执行,对以往单纯承担教学科研任务的学院管理带来承载力提升的挑战,包括人手不足、经验缺乏、设备老旧等问题。因此必须提高院系的治理能力,避免出现“放下去接不住、放了权不作为”等现象,众多高校在下放职能到院系时,同时开展院系治理能力提升计划,通过纵向分工和横向协作相结合,缓解职责下移的管理压力,防止下层机构超负荷运行。
五、实践逻辑
本研究构建形成高校机构改革的运行机制和逻辑解释框架,有助于揭示组织机构改革的实践脉络,形成相对清晰的机构改革图景,为高校组织治理效能提升提供参考。
(一)构建高校机构改革整体行动框架
破解高校组织机构“重视什么,就设什么机构”的问题,需要采取一系列综合性措施,以确保机构设置更加科学合理,更好地适应高校发展的需要,并提升管理效率和服务质量。一方面,大学管理者需要树立全局意识和系统思维,破解机构改革中的碎片化问题,面向学校的整体治理需求,注重结果导向与整合协调。要认识到高校是一个复杂的组织体系,各个机构之间相互关联、相互影响。机构改革应当考虑到整个高校的发展战略和目标,而不是片面追求阶段性的发展需求或行政任务。明确机构设置过程中避免重复、优化资源配置、强化协同等基本思路,制定详细的机构设置流程和规范,确保机构设置的程序规范、透明和公正,避免片面性和随意性。基于对高校发展战略、教学科研需求的充分理解,进行系统全面的机构审查和评估,分析各部门的职能和效率,精简存在业务重复和交叉的部门,以及职能过于庞杂的机构。另一方面,建立协调整合、信任有序的整体性运作模式。高校组织机构改革应相互协作,良性互动,坚持以人为本,将解决现实问题作为机构改革的内在逻辑,破解个体主义思维影响下的治理碎片化形态。利用联席会议、信息共享和联合评估等工作机制,创建学校机构改革的协同平台,在事前政策协调和事中联动过程中试行常态化沟通对接。积极推动组织机构职能整合,按照功能匹配清晰地划分科层化及网格制组织单元,明确分层授权标准和责任对等的闭环管理。同时积极营造彼此信任的组织氛围,真正落实参与式政策制定、利益相关方代表以及公开咨询等工作机制,避免机构改革出现的过多阻力。
(二)注重高校机构改革的科学决策依据支撑
高校机构改革应该根据组织设置原则,坚持科学性与合理性相结合,从目标和手段分析的角度出发,对组织构成要素进行排列组合。第一,按照高校的历史延续、发展现状以及未来战略确立目标,并将目标细分为行动计划和相关职能。基于学校发展规划明确机构改革的阶段性目标,将战略目标细分为可操作的任务群,使构建精准高效的治理架构分解为优化组织职能及岗位设置,将推动管理体制与运行机制改革划分为完善院校两级管理及授权体系、提升学术管理和行政管理效能、建设综合管理数据平台等工作任务。在机构改革的执行层面,则需要对各职能部门及支撑机构的角色进行重新定位,利用周期性评估、动态监测、问责与反馈机制推动改革的良性运行,充分调动行政组织成员的能动性。此外还要避免依照上级行政主管部门进行同质化机构设置,将上级部门所拥有的职能部门照搬下来,如教育部内部与高校组织机构的对应关系。第二,设立并强化院校研究机构专门从事高校内部管理机构设置的研究和探索的职能,为决策提供科学依据和建议。加强对成熟有效的大学机构改革经验进行总结提炼,形成系统完备且科学规范的方法体系,注重对学校教育教学、管理服务等相关数据进行挖掘分析,掌握学校机构改革的现实境况与重点领域,从经验管理转向科学治校。高校机构改革需要注重组织机构设计的系统性研究,统筹教育管理学、高等教育学、组织行为学等跨学科研究团队,对学校机构设置的功能分布、编制数量及运行效率等进行整合研究。在此基础上发挥机构改革的决策支持作用,建立机构设置的运行监测体系和数据系统,围绕机构运行效率、人员配置、师生反馈以及成本效益等内容撰写报告,为学校机构改革提供决策参考。结合组织效能、资源配置、服务水平等维度建构机构改革的绩效模型,利用大数据分析、信息采集等手段广泛搜集数据,理清机构设置现状并提出对策建议,进而实现理论研究、数据分析及高校改革政策执行的联动贯通。借此为高校内部管理机构设置的变迁提供制度保障和科学决策支持,促进高校管理的科学化和实效化,并确保管理机构设置不会因领导层更迭而频繁变动,实现高校组织机构的稳定运行。
(三)实施循序渐进且具有人性关怀的机构改革路径
高校管理者应意识到组织机构是随着时代变迁和需求变化而不断调整的,需要建立起机制灵活的管理模式,及时调整机构设置和职能分配。在机构调整和精简的过程中,应坚持以优化服务质量和提升管理效率为目标,采取合并重复职能的部门、精简冗余的机构、优化资源配置等措施。第一,高校决策者需要充分考虑到各部门的利益和员工的情感,采取渐进式的调整措施,避免造成过大的冲击和阻力。源于高校外部环境相对稳定、政策决策难度较大以及沉淀成本等因素的影响,高校机构改革并不能一蹴而就。高校作为典型的制度密集型组织,机构改革要采用循序渐进、动态平衡的渐进式改革路径,稳妥推进机构改革和职能整合。学校管理者需要充分考量组织群体接受机构改革的承受能力和利益诉求,采用试点先行、修正完善和扩大推广的改革路径,在一些组织单元中初步试行并积累经验,经过制度完善之后再进行推广实施。要采取包容性的沟通交流举措,通过沟通交流、组织培训等方式缓解焦虑,提升相关群体的情感接受度和改革认同感。第二,高校机构改革同样涉及信念结构的重构,需要关注组织成员所维系的文化及内在氛围,应明确基本的人本主义价值立场,及时响应利益相关群体的价值诉求。机构改革离不开共享价值系统和文化信念的深刻影响,在组织成员的自觉、自律等非强制性规范的作用下开展协调交流。因此除了相应的制度设计和硬性规定,高校机构改革同样需要柔性的文化认同及组织氛围作为保障,增强组织成员对于精简机构、裁并岗位的接受度。利用校内通气会、意见征求、建议咨询、部分试点等方式,为机构改革创造良好氛围,综合考察潜在的阻力因素,建立充分对话及彼此信任的组织文化。
【侯浩翔,中国高等教育学会博士后研究人员,苏州大学教育学院副教授;管培俊,中国高等教育学会副会长】
来源:中国高等教育学会;原文刊载于《中国高教研究》2025年第11期